实验室
固态电池气体处理实验室
固态电池气体处理实验室
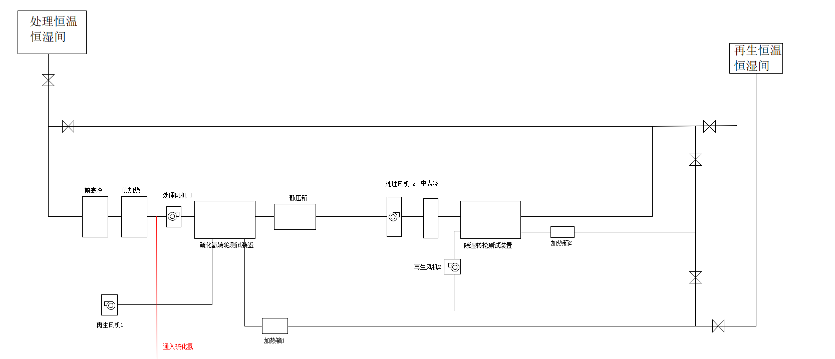
针对固态电池生产工艺(硫化物体系中面临的硫化氢气体)痛点,Puresci 成功研发去除H2S的转轮,搭建实验室测试转轮性能及使用规律,精准模拟H2S气体浓度,进行大量数据测试,验证转轮性能,解决固态电池生产过程中硫化物气体控制问题。和除湿系统结合应用,形成完整的解决方案,已经申请发明专利。

下一篇: 多级转轮实验室
固态电池气体处理实验室
针对固态电池生产工艺(硫化物体系中面临的硫化氢气体)痛点,Puresci 成功研发去除H2S的转轮,搭建实验室测试转轮性能及使用规律,精准模拟H2S气体浓度,进行大量数据测试,验证转轮性能,解决固态电池生产过程中硫化物气体控制问题。和除湿系统结合应用,形成完整的解决方案,已经申请发明专利。
